近日,记者从山西省疾病预防控制中心了解到,为方便更多适龄人群接种HPV疫苗,3月19日,山西省223个预防接种门诊开放新一轮四、九价HPV疫苗线上预约。本次四、九价HPV疫苗网上预约时间为2025年3月19日9:30-15:30,四价共预约名额792人,九价共预约名额3870人,约完为止。
人乳头瘤病毒(HPV)是感染生殖道最常见的病毒,可引发女性宫颈癌前病变并进展为宫颈癌,也可感染男女性身体其他部位诱发相应疾病,如口咽癌、肛门癌、阴茎癌、尖锐湿疣等。接种HPV疫苗能有效刺激人体免疫系统产生抗体,预防HPV感染,降低HPV感染导致的宫颈癌和其他相关疾病的发生风险。2025年1月2日,国家药品监督管理局批准四价HPV疫苗用于9-26岁男性预防肛门癌、生殖器疣(尖锐湿疣)等疾病,尽早接种HPV疫苗,是预防宫颈癌、肛门癌等相关疾病最有效的方式。
四价HPV疫苗适用人群为9-45岁女性和9-26岁男性,推荐0、2和6月分别接种1剂次,共计3剂次;首剂与第2剂接种间隔至少1个月,第2剂与第3剂接种间隔至少3个月,3剂应在1年内完成(女性生理期可以接种)。9-13岁年龄段女性增加2剂免疫程序,可选择0、6月分别接种1剂次,共计2剂次。
九价HPV疫苗适用人群为9-45岁女性,推荐0、2和6月分别接种1剂次,共计3剂次;首剂与第2剂接种间隔至少1个月,第2剂与第3剂接种间隔至少3个月,3剂应在1年内完成(女性生理期可以接种)。九价HPV疫苗9-14岁女性人群中增加2剂免疫程序,该年龄段女性可选择0、6-12月分别接种1剂次,共计2剂次。
本次预约将继续依托“山西疾控动态”公众号开展,预约成功的接种名额仅限本人使用,不得转让。预约成功者请在预约接种当天,持本人有效身份证件和预约成功凭证信息。
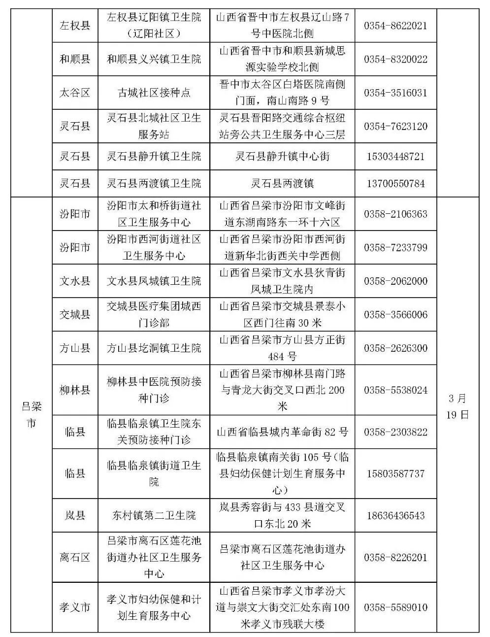
具体预约门诊安排如下:






友情链接