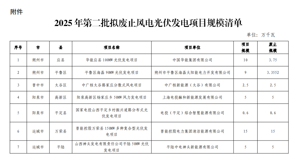
在能源行业持续深化改革与发展的大背景下,山西省为进一步优化能源结构,提升新能源项目建设实效,正积极推进存量新能源项目的清理与整顿工作。7月14日,山西省能源局发布公示,拟对华能应县100MW光伏发电项目等7个风电、光伏发电项目,共计35.2052万千瓦的规模进行废止,旨在优化电网接入与资源配置,加速存量新能源建设进程。
近年来,山西省新能源产业发展迅猛,风电、光伏发电装机规模不断扩大。截至目前,全省新能源和清洁能源装机已占电力总装机的相当比例,开发模式也呈现出多元化态势,涵盖了风光互补、光伏+等多种应用场景。然而,在项目推进过程中,部分存量项目因各种原因进展缓慢,甚至停滞,未能有效转化为实际产能,造成了资源的浪费。
此次拟废止的7个项目中,5个为光伏发电项目,规模达27.7052万千瓦;2个为风电项目,规模为7.5万千瓦 ,项目业主涉及华能、国家能源集团、中广核、国家电投、晋能控股电力集团等知名企业。以华能应县100MW光伏发电项目为例,该项目早在2021年就举办了开工仪式,总投资4.3亿元,规划总容量为150MW,一期工程建设规模100MW,建成后预计每年可提供1.1亿度绿色清洁能源,可节约标准煤约3.96万吨,减少二氧化碳排放量约10.97万吨,对当地能源结构优化和绿色发展意义重大。但不知为何,如今却面临被废止的命运。
山西省能源局相关负责人表示,此次对存量风电、光伏发电项目进行梳理,是基于加快推进存量新能源建设、提高项目落地转化率的考量。通过废止这些长期无进展、确定无法建设的项目,将释放出宝贵的资源和电网接入空间,为更具潜力、能够尽快落地的新能源项目腾出发展空间。这不仅有助于提升资源利用效率,还能进一步优化电网接入条件,保障新能源电力的稳定供应和高效消纳。
据悉,为确保此次项目废止工作的公正、透明,山西省能源局自组织各市进行项目梳理后,经过层层汇总与审核,最终确定了拟废止项目清单。公示时间从2025年7月14日至2025年7月18日(5个工作日)。在此期间,如有任何异议,相关方可向各市能源局提出书面意见,由各市能源局统一汇总后上报至省能源局。同时,省能源局还公布了反馈电话0351 - 4117512和邮箱sxsnyjxnyc2025@126.com,方便各方反馈意见。
这一举措并非孤立事件。今年5月12日,山西省能源局就已公布2025年第一批废止风电光伏发电项目清单,对14个项目指标予以废止,涉及装机规模59.1947万千瓦。加上此次拟废止的项目,2025年山西省已累计废止近94.3999万千瓦风光项目。这一系列动作充分彰显了山西省在优化新能源项目布局、提升能源发展质量方面的决心和力度。
未来,随着新能源产业的持续发展,山西省有望通过不断完善项目管理机制,加强对新能源项目从规划、建设到运营的全流程监管,进一步推动新能源产业的健康、可持续发展,为全省乃至全国的能源转型和绿色发展贡献更多力量。






友情链接